By Microchip Technology / Atmel 979
ATMEGA128A-AU uses the AVR RISC structure, can operate at a frequency of 16 MHz, and has a memory capacity of 128 Kb. In addition, the chip has built-in 4 KB SRAM memory, which can well meet the needs of most embedded applications. At the same time, it also provides a series of communication interfaces, such as USART, SPI, I2C, CAN, etc. Therefore, ATMEGA128A-AU is a high-performance microprocessor suitable for various complex applications.
ATMEGA128A-AU is a high-performance, low-power 8-bit AVR RISC microcontroller, belonging to the ATMEGA series of MICROCHIP Company (formerly ATMEL Company). In addition, it has 53 general-purpose I/O lines, 32 general-purpose working registers, and 8 PWM channels.

Ⅰ.Specification parameters of ATMEGA128A-AU
•Products:MCUs
•Core:AVR
•Package:Tray
•Height:1 mm
•Length:14 mm
•Width:14 mm
•Number of pins:64
•Frequency:16 MHz
•Humidity Sensitivity:Yes
•Processor series:megaAVR
•Power supply voltage-Minimum:2.7 Vc
•Supply voltage-Max:5.5 V
•Data bus width:8 bit
•Installation style:SMD/SMT
•ADC resolution:10 bit
•Data RAM size:4 kB
•Package/Case:TQFP-64
•Maximum clock frequency:16 MHz
•Program memory size:128 kB
•Number of input/output terminals:53 I/O
•Minimum operating temperature:-40℃
•Maximum operating temperature:+105℃
•Data ROM size:4 kB
•Data Ram type:SRAM
•Data Rom type:EEPROM
•Number of ADC channels:8 Channel
•Number of timers/counters:4 Timer
•Product category:8-bit microcontroller-MCU
•Lead-containing standards:Lead-free
•Analog-to-digital conversion number (ADC):1
•Product life cycle:Unknown
•Program memory type:flash memory
•Trademark:Microchip Technology
•Product type:8-bit Microcontrollers-MCU
•Peripherals:Undervoltage detection/reset, POR, PWM, WDT
•Connectivity:EBI/EMI, I2C, SPI, UART/USART
Ⅱ.Interrupt sources supported by ATMEGA128A-AU
1.Timer/Counter Interrupts: ATMEGA128A-AU has multiple timer/counter modules, each of which can be configured to trigger an interrupt when a specific count value is reached. These interrupts are typically used to implement scheduled tasks or measure time intervals.
2.External Interrupts: These interrupts are triggered by external pins of the microcontroller, typically in response to external events such as button presses or sensor input changes.
3.Compare match interrupt: When the internal comparator detects one or more compare match conditions, the compare match interrupt can be triggered.
4.Serial communication interrupt: The interrupt of the USART (Universal Synchronous/Asynchronous Receiver/Transmitter) module allows an interrupt to be triggered when receiving or sending data to handle serial communication events.
5.SPI (Serial Peripheral Interface) Interrupt: When using SPI for communication, the SPI module can be configured to trigger an interrupt when a specific event occurs, such as data reception or transfer completion.
6.ADC (analog-to-digital converter) interrupt: When the ADC conversion is completed, an interrupt can be triggered to read the conversion result.
7.Sleep mode wake-up interrupt: When the microcontroller is in sleep mode, certain events (such as external interrupts or resets) can wake up the microcontroller and trigger an interrupt on wake-up.
Ⅲ.Application fields of ATMEGA128A-AU
1.Consumer electronic products: Due to its low power consumption, high performance and rich functions, its low power consumption design helps extend the battery life of the product, while its high performance and rich functions can meet the complex needs of consumer electronics products. ATmega128A-AU is commonly used in consumer electronics products, such as home appliance controls, game controllers, smart home devices, etc. It can monitor the working status of equipment, execute complex control algorithms, and provide user interface interactive functions. In addition, it can interact with smartphones or other smart devices through wireless communication protocols to achieve remote control and monitoring.
2.Embedded systems: Due to its powerful processing capabilities and rich peripheral interfaces, ATmega128A-AU is an ideal choice for embedded systems. It can be used in a variety of embedded applications that require high performance and flexibility, such as medical equipment, industrial control, smart homes, etc.
•In the field of medical equipment, ATmega128A-AU can be used to manufacture various equipment that require precise control and data processing, such as blood pressure monitors, blood glucose meters, electrocardiographs, etc. Its high performance and rich peripheral interfaces enable it to process complex biological signals and achieve accurate data collection, analysis and processing. At the same time, its low-power design helps ensure the stability of medical equipment when working for long periods of time.
•In the field of industrial control, ATmega128A-AU can be used to control various automation equipment and systems. It can serve as the brain of industrial robots, responsible for processing complex motion control algorithms and sensor data. At the same time, it can also connect and communicate with other devices through various communication protocols to achieve automated production processes and remote control.
•In the smart home field, ATmega128A-AU can be used to control various smart devices and systems. It can be used as a smart home center controller, responsible for processing input signals from various sensors, controlling the switching status of home appliances, and realizing an intelligent home environment. At the same time, it can also connect with smart devices such as smartphones and tablets to provide users with convenient remote control and monitoring functions.
3.Automotive electronics: In automotive electronic systems, ATmega128A-AU can be used in body control, infotainment systems, vehicle monitoring and diagnosis, etc.
•ATmega128A-AU can be used as the core of the body controller, responsible for coordinating and managing the operation of various body subsystems. For example, it can control car windows, door locks, rearview mirrors, air conditioning systems, etc. to ensure that they work together to provide users with a comfortable and safe driving environment.
•In modern cars, infotainment systems play an increasingly important role. ATmega128A-AU can be used as the core processor of these systems, responsible for processing audio, video, navigation and other information, providing high-quality entertainment experience and convenient information services.
•Vehicle monitoring and diagnostic systems are critical to ensuring vehicle safety and performance. ATmega128A-AU can collect and process data from various sensors, monitor the status and performance of the vehicle, and detect and deal with potential problems in a timely manner. At the same time, it can also realize remote monitoring and fault diagnosis through connection with the vehicle communication system, improving maintenance efficiency and convenience.
•With the development of autonomous driving technology, advanced driver assistance systems (ADAS) are becoming more and more important. ATmega128A-AU can be used to implement a variety of ADAS functions, such as vehicle stability control, automatic emergency braking, lane keeping assist, etc., to improve driving safety and comfort.
4.Intelligent power management and automatic control: ATmega128A-AU can accurately control and monitor power usage, improving energy efficiency by implementing effective power management strategies. In addition, it can be used in various automatic control applications, such as temperature control, lighting control, etc.
5.Drones and robots: ATmega128A-AU’s high performance and rich peripherals make it an ideal controller for drones, robots and other automated equipment. In the field of drones, ATmega128A-AU can be used to control the flight attitude, navigation, camera and other functions of the drone.
6.Digital audio player: ATmega128A-AU's high performance and rich features make it an ideal choice for a digital audio player. It can handle the decoding and playback of audio data while providing enough storage space to store large amounts of audio files. ATmega128A-AU is built with a powerful 8-bit CPU and 128KB of ISP flash memory, which means it can quickly handle large amounts of audio data. In addition, it can communicate with an external audio decoder or audio codec (such as MP3 decoder) through an external interface (such as SPI or UART) to achieve decoding of audio data.
7.Communication equipment: ATmega128A-AU supports multiple communication protocols such as USART and SPI, making it an ideal choice for communication equipment. It can be used to implement various communication functions, such as data transmission, remote control, etc.
8.Digital TV Receiver: This microcontroller can be used in digital TV receivers as it can handle complex signal processing and data processing tasks while also providing enough memory to store TV programs and data.
Ⅳ.Block Diagram of ATMEGA128A-AU

Ⅴ.Memory configuration of ATmega128A-AU
1.Flash Memory: ATmega128A-AU has 128KB of ISP flash memory. This memory is used to store program code and data and can be programmed and erased through the serial programming interface (ISP). The programmability of flash memory makes microcontrollers very flexible during product development, allowing easy software updates and functional expansion.
2.SRAM (Static Random-Access Memory): ATmega128A-AU also has 4KB SRAM. SRAM is a random access memory that provides fast read and write access speeds. It is usually used to store temporary data, variables, stack and other information to support the runtime operation of the microcontroller.
3.EEPROM memory: ATmega128A-AU has built-in 4KB EEPROM (Electrically Erasable Programmable Read-Only Memory) memory. EEPROM is a type of non-volatile memory that can hold data without requiring external power. It is typically used to store calibration data, configuration parameters, or other information that needs to be preserved for a long time.
4.Internal memory: In addition to the memory mentioned above, ATmega128A-AU also has some internal memory used to store processor instructions and system registers.
•Working register: The working register is a set of general-purpose registers inside ATmega128A-AU, which is used to temporarily store data during program execution. These registers are typically used to perform arithmetic and logical operations, hold intermediate results of function calls, etc.
•Processor instruction set: ATmega128A-AU uses the AVR instruction set, which are stored in the microcontroller's internal ROM (read-only memory). These instructions are the basis for the microcontroller to perform various operations, including data processing, logic operations, control flow, etc.
•System register: The system register is a set of special storage units inside the ATmega128A-AU, which is used to store and manage the operating status, configuration settings and control parameters of the microcontroller. For example, the microcontroller's clock system, I/O port configuration, interrupt control, etc. are all implemented through system registers.
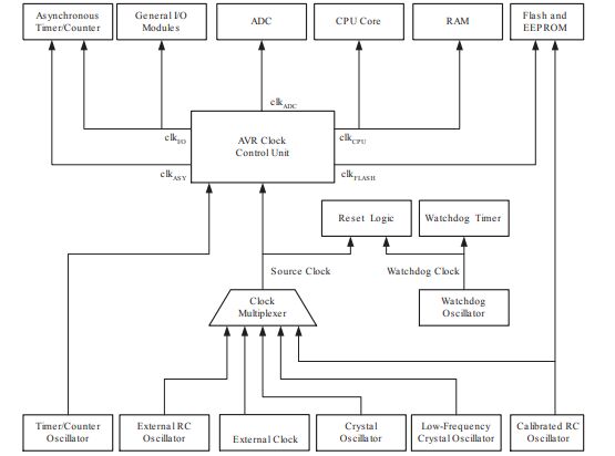
Ⅵ.Clock Distribution of ATMEGA128A-AU

Ⅶ.Package diagram of ATMEGA128A-AU

Ⅷ.Power consumption of ATMEGA128A-AU
1.Clock system power consumption: The clock system of the microcontroller is one of the key factors that determines power consumption. ATMEGA128A-AU supports multiple clock sources and clock frequencies, which can be selected according to application requirements. Lower clock frequencies reduce power consumption, while higher clock frequencies increase power consumption. In addition, the microcontroller also provides a clock sleep function that can stop or reduce the clock frequency in sleep mode to further reduce power consumption.
2.Working mode power consumption: ATMEGA128A-AU will have different power consumption in different working modes. Generally, the working modes of microcontrollers can be divided into active mode and sleep mode. In active mode, the microcontroller executes normal program code and operational tasks and consumes relatively high power. In sleep mode, the microcontroller will enter a low-power state and only retain necessary functions, such as wake-up sources and real-time clocks, significantly reducing power consumption.
3.I/O port power consumption: The power consumption of the I/O port depends on the configuration and usage of the port. Unused I/O ports can be configured in input or output mode to reduce power consumption. For the output port, configuring it low (0V) or high (VCC) can reduce power consumption because no pull-down or pull-up via a resistor is required.
4.Power consumption of other peripherals: ATMEGA128A-AU also has various peripheral functions, such as ADC (analog-to-digital converter), UART (universal asynchronous receiver-transmitter), etc. The power consumption of these peripherals depends on their usage. If a peripheral is not needed, it can be turned off or disabled to reduce overall power consumption.
Frequently Asked Questions
1.Does ATMEGA128A-AU support external memory?
ATmega128A-AU supports external memory. It has a series of external interfaces and communication protocols that enable it to communicate and exchange data with external memory devices. Common external memory devices include serial EEPROM, SPI Flash, SD card, etc.
2.Can ATmega128A-AU be programmed using Arduino IDE?
Yes, ATmega128A-AU can be programmed using Arduino IDE with the appropriate hardware configuration and board definition files.
3.What is the maximum operating frequency of ATmega128A-AU?
The maximum operating frequency of ATmega128A-AU is 16 MHz.
4.What are the main features of ATMEGA128A-AU?
Built-in 128KB flash memory is used to store program code, 4KB static random access memory (SRAM) is used to store variables and temporary data, and 4KB electronically erasable and programmable read-only memory (EEPROM) is used to store configuration information and calibration data.