By AMS 4281
AMS1117-3.3 is a forward low voltage drop voltage regulator, belonging to the AMS1117 series of linear voltage regulators produced by AMS (Advanced Monolithic Systems). It is a low dropout linear regulator (LDO) with a fixed output voltage of 3.3V. It is an integrated circuit used to stabilize the output of a higher input voltage into a stable 3.3V voltage. AMS1117-3.3 is mainly used to provide stable power supply in electronic equipment, such as microcontrollers, sensors, analog-to-digital converters (ADC), etc. It is suitable for high-efficiency linear voltage regulators, switching power supply voltage regulators, battery chargers, active small computer system interface terminals, and power management batteries for notebook computer power supply instruments.
The AMS1117-3.3 Low Dropout Linear Regulator Adjustable and Fixed Voltage Regulator is designed to deliver 1A of output current and operate to 1V input-output differential. At maximum output current, the device's drop voltage is guaranteed to be a maximum of 1.3V, decreasing at lower load currents. On-chip trimming adjusts the reference voltage to 1%. The current limit is also adjusted to minimize stress on the regulator and power circuitry during overload conditions.

Ⅰ.Specification parameters of AMS1117-3.3
•Product Category:Low Dropout Voltage Regulator
•Installation style:SMD/SMT
•Package:Reel
•Number of voltage regulators:1
•Control characteristics:current limiting
•Protection function:over temperature
•Polarity:Positive
•Output type:Fixed
•Quiet current:5 mA
•Fallback voltage:1.2 V
•Load regulation:1 mV
•Line regulation:1 mV
•Ib-input bias current:5 mA
•Operating power supply current:5 mA
•Output voltage:3.3 V
•Output current:800 mA
•Number of output terminals:1 Output
•Package/Case:SOT-223-4
•Minimum operating temperature:-40℃
•Maximum operating temperature:+125℃
•Input voltage (minimum):1.4 V
•Input voltage (maximum):15 V
•Current-Quiescent (Iq):10 mA
•PSRR:75dB(120Hz)
•Voltage drop (max):1.3V @ 1A
•Product Type:LDO Voltage Regulators
•Subcategory:PMIC-Power Management ICs
•Fallback voltage—Max:1.2V at 100mA, 1.25V at 500mA, 1.3V at 800mA
Ⅱ.Typical application circuit of AMS1117-3.3
In the typical application circuit, the input power is first filtered by filter capacitor C1 and then connected to the input of the AMS1117-3.3 voltage regulator. The AMS1117-3.3 voltage regulator converts the voltage of the input power supply into a stable 3.3V output voltage and filters out ripple and noise through the filter capacitor C2. Finally, the stable 3.3V output voltage is supplied to the output load.
1.AMS1117-3.3 voltage regulator: The AMS1117-3.3 voltage regulator is the core of the entire application circuit and is responsible for converting the voltage of the input power supply into a stable 3.3V output voltage. In circuit diagrams, voltage regulators are often labeled AMS1117-3.3 or U1, etc.
2.Input power supply: The input power supply is the original power supply provided to the AMS1117-3.3 voltage regulator, and its voltage range is usually between 4.5V and 12V. In actual applications, the input power may come from batteries, switching power supplies, or other power modules.
3.Output load: The output load is the part of the application circuit that requires a stable power supply. It can be a digital circuit, an analog circuit or other electronic components. In circuit diagrams, the output load is usually labeled Load or Vout, etc.
4.Filter capacitor: Filter capacitor is used to filter out noise and ripple in the input power supply to improve the stability and reliability of the output voltage. In a typical application circuit, a filter capacitor (such as C1 and C2) is usually connected in parallel to the input end and the output end.
Ⅲ.Application fields of AMS1117-3.3
1.Communication equipment: In communication equipment, such as wireless modules, radio frequency transceivers, etc., a stable power supply is required to provide energy. AMS1117-3.3 can provide stable voltage for these devices.
2.Microprocessors and storage devices: AMS1117-3.3 can provide a stable 3.3V power supply, which is very suitable for use in microprocessors, storage devices and other electronic components that require precise voltage management. Microprocessors are core components of many electronic devices such as computers, smartphones, embedded systems, etc. They execute instructions, process data, and control other system components. Due to the high speed and complexity of microprocessors, they require a stable and precise power supply to ensure their normal operation. The AMS1117-3.3 is capable of providing a stable output voltage of 3.3V, which is a standard supply voltage for many modern microprocessors.
3.Sensors and measuring equipment: Many sensors and measuring equipment require a stable power supply to ensure their accuracy and reliability. A sensor is a device that can detect and respond to changes in the environment, converting physical quantities in the environment (such as temperature, pressure, light intensity, etc.) into electrical signals for subsequent processing or display. Measuring equipment, such as multimeters, oscilloscopes, mass flow meters, etc., also require stable power supplies to ensure measurement accuracy. Among these devices, the AMS1117-3.3 can be used to provide stable power for analog circuits, digital circuits, or mixed-signal circuits.
4.Consumer electronics: AMS1117-3.3 is also widely used in consumer electronics, such as televisions, audio equipment, electronic game consoles, etc., to provide stable power supply for these devices.
•Television sets: In modern TV sets, whether they are LCD TVs, plasma TVs or OLED TVs, a stable power supply is required to drive their display panels, signal processing circuits and other components. AMS1117-3.3 can provide a stable 3.3V power supply for the TV's motherboard, backlight system and other auxiliary circuits, ensuring that the TV maintains stable performance during long-term use.
•Audio equipment: Audio equipment such as power amplifiers, audio amplifiers, speakers, etc., require precise power supply voltage to ensure accurate transmission and amplification of audio signals. AMS1117-3.3 can provide stable 3.3V power supply to these devices, ensuring the clarity and dynamic range of audio signals.
•Electronic game consoles: Electronic game consoles usually integrate high-performance processors, graphics processors and various interface circuits, all of which require stable power supply to support. AMS1117-3.3 can provide stable 3.3V power supply for each circuit board of the game console, ensuring the stability and reliability of the game console under high load and long-term operation.
5.Portable devices: Such as portable electronic devices, handheld devices, smart phones, etc., their dependence on battery power requires a reliable voltage regulator to maintain the normal operation of the electronic system. AMS1117-3.3 is suitable for the power supply of these devices. manage.
6.Automotive electronics: Stable power supply is also required in automotive electronic systems. AMS1117-3.3 can provide reliable power supply and is suitable for the automotive electronics field. In automotive electronic systems, AMS1117-3.3 can be used to provide stable 3.3V power supply for various electronic control units (ECU). These ECUs include engine control systems, braking systems, body control systems, etc., all of which require accurate power supply voltage to ensure normal operation.
7.Industrial control: In industrial automation systems, AMS1117-3.3 can be used to provide stable power supply to ensure the normal operation of industrial control systems.
8.Embedded systems: In embedded systems, such as the power supply circuits of microcontrollers, microprocessors and microcontrollers, AMS1117-3.3 can provide stable power supply.
Ⅳ.Protection function of AMS1117-3.3
1.Overcurrent protection: When the output current exceeds its rated value, the overcurrent protection function of AMS1117-3.3 will activate to limit the current output, thereby protecting the circuit from damage.
2.Overheating protection: The chip has an overheating protection circuit integrated inside it. When the chip temperature is too high, the overheating protection function will start to reduce the output voltage or turn off the output to prevent the chip from being damaged due to overheating.
3.Short circuit protection: When the output terminal is short-circuited, the voltage regulator will automatically shut down to prevent excessive current from flowing through the chip and avoid damage.
4.Overload protection: When the load current exceeds the maximum limit that the voltage regulator can provide, the voltage regulator will limit the output current to prevent damage caused by current overload.
5.Low dropout protection: When AMS1117-3.3 is working, the dropout voltage between the output voltage and the input voltage is small, which allows it to still work normally when the input voltage is slightly higher than 3.3V, thereby protecting The circuit is protected from voltage fluctuations.
6.Power supply suppression: AMS1117-3.3 usually has good power supply suppression characteristics and can resist noise and interference in the input power supply, thereby providing a stable output voltage.
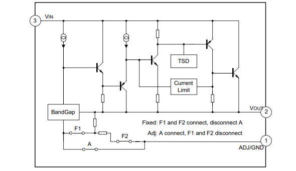
Ⅴ.Block Diagram of AMS1117-3.3

Ⅵ.Absolute Maximum Ratings

Ⅶ.Stability and accuracy of AMS1117-3.3
1.Stability: AMS1117-3.3 has good temperature stability and is usually able to provide a relatively stable output voltage over a wide operating temperature range. However, when the temperature changes greatly, its output voltage may drift to a certain extent. This drift is usually caused by changes in the physical properties of the semiconductor material with temperature. In order to reduce this effect, some measures can be taken when designing the circuit, such as adding a temperature compensation circuit, or using components with better temperature stability.
2.Output voltage accuracy: The output voltage accuracy of AMS1117-3.3 is usually plus or minus a few percentage points under standard operating conditions (such as 25°C, standard power supply voltage), and can usually reach tens of millivolts in typical application scenarios. scope.
3.Linear adjustment rate: The linear adjustment rate of AMS1117-3.3 refers to the rate of change between the output voltage and the input voltage within a certain input voltage range. Normally, the AMS1117-3.3 has good linear regulation, and the output voltage changes less as the input voltage changes.
4.Load regulation rate: The load regulation rate of AMS1117-3.3 refers to the change rate of the output voltage within a certain load change range. Normally, the load regulation rate of AMS1117-3.3 is relatively low, which means that the output voltage changes less when the load changes.
Ⅷ.Package type and pins of AMS1117-3.3

•Pin1(GND/ADJ):Ground/ADJ
•Pin2(VOUT):Output voltage
•Pin3(VIN):Input supply voltage
Frequently Asked Questions
1.How can AMS1117-3.3 be used to improve power supply stability in a circuit?
AMS1117-3.3 can be used as a low dropout voltage regulator to provide a stable and regulated 3.3V output voltage, which helps improve power supply stability in electronic circuits by minimizing voltage fluctuations and noise.
2.Does AMS1117-3.3 require external components for operation?
Yes, AMS1117-3.3 typically requires input and output capacitors for stability and noise filtering. Additionally, a bypass capacitor may be recommended for improved transient response.
3.Can AMS1117-3.3 operate in a wide temperature range?
Yes, AMS1117-3.3 is designed to operate over a wide temperature range, typically from -40°C to 125°C, making it suitable for various environmental conditions.
4.What is the output voltage stability of AMS1117-3.3?
AMS1117-3.3 is a linear regulator, so its output voltage stability is usually relatively good. Output voltage stability refers to the degree of change of the output voltage under different operating conditions (such as input voltage, load changes, temperature changes, etc.).