By Microchip Technology/Atmel 1429
ATTINY88-MU is a microcontroller with 8-bit architecture. It has 8KB of In-system Flash and a processor running at 12MHz.
ATTINY88-MU is based on the AVR architecture and is a member of the AVR Tiny series. This microcontroller is commonly used in embedded systems, including various electronic devices and embedded control applications.

Ⅰ.Specifications of ATTINY88-MU
•Core:AVR
•Length:5 mm
•Width:5 mm
•Height:0.88 mm
•Humidity Sensitivity:Yes
•Products:MCUs
•Program memory type:Flash
•Product category:8-bit microcontroller-MCU
•Data converter:A/D 8x10b
•Program memory size:8 kB
•Data RAM size:512 B
•Package/Case:QFN-32
•Processor Series:TinyAVR
•ADC resolution:10 bit
•Interface type:SPI, TWI
•Supply voltage-Minimum:1.8 V
•Supply voltage-Max:5.5 V
•Installation style:SMD/SMT
•Data bus width:8 bit
•Minimum operating temperature:-40℃
•Maximum operating temperature:+85℃
•Data Ram type:SRAM
•Data ROM size:64 B
•Number of ADC channels:8 Channel
•Number of timers/counters:2 Timer
•Maximum clock frequency:12 MHz
•Data Rom type:EEPROM
•Number of input/output terminals:28 I/O
•Peripherals:Undervoltage detection/reset, POR, WDT
•Product type:8-bit Microcontrollers-MCU
Ⅱ.Characteristics of ATTINY88-MU
1.Flash memory: The built-in flash memory is used to store user programs, and the capacity can range from a few KB to dozens of KB, depending on the specific device variant.
2.AVR 8-bit architecture: ATTINY88-MU adopts the AVR architecture, which is an 8-bit reduced instruction set architecture suitable for embedded control applications.
3.I/O pins: Provides digital I/O pins that can be used to connect external devices and sensors.
4.Timers and counters: Contains timer and counter modules, which can be used to generate timing pulses, perform time measurement and implement PWM output.
5.Analog-to-Digital Converter (ADC): Has a built-in ADC that can be used to obtain analog data from external analog sensors.
6.Electrically Erasable Programmable Read-Only Memory (EEPROM): Contains EEPROM, which is used to store persistent data and has electrical erasability.
7.Low power consumption mode: ATTINY88-MU supports a variety of low power consumption modes, which helps extend battery life and is suitable for applications that rely on battery power.
8.Static Random Access Memory (SRAM): Contains internal SRAM for storing runtime data.
9.Integrated reset circuit: Contains a reset circuit to ensure that the system is in a known state at startup.
10.Operating temperature range: ATTINY88-MU is suitable for a wide operating temperature range, making it suitable for embedded applications under different environmental conditions.
Ⅲ.Architectural Overview of ATTINY88-MU

Ⅳ.Application scenarios of ATTINY88-MU
1.Home appliance control: ATTINY88-MU can be used to control home appliances, such as washing machines, dishwashers, ovens, etc. It can process various sensor data and realize timing control and intelligent control functions.
2.Embedded systems: ATTINY88-MU is commonly used in various embedded systems, including embedded sensors, embedded controllers and embedded communication systems.
•Embedded controller: ATTINY88-MU can be used as the core of the embedded controller to control the operation of the device. By programming and controlling the ATTINY88-MU's timer and PWM output, precise control and automated operation of the device can be achieved.
•Embedded sensor: ATTINY88-MU can serve as the main controller of the embedded sensor, responsible for reading and transmitting sensor data. Through the I/O port and serial communication interface of ATTINY88-MU, data can be easily exchanged with other devices to realize the collection and transmission of sensor data.
•Embedded communication system: ATTINY88-MU can communicate with other devices through its serial communication interface to achieve remote control and data transmission. In embedded communication systems, ATTINY88-MU can serve as the control and processing center of the communication protocol to ensure the accuracy and reliability of data transmission.
3.Industrial automation: In industrial environments, ATTINY88-MU can be used to control and monitor various equipment, including sensors, actuators, motors, etc. Its low power consumption makes it suitable for applications that require long operation times. Due to its high performance, low power consumption and rich peripheral interfaces, ATTINY88-MU is suitable for various industrial automation equipment.
4.Power management: The low power consumption characteristics of ATTINY88-MU make it suitable for battery-powered devices, such as wireless sensor nodes, portable electronic devices, etc.
5.Medical equipment: Since ATTINY88-MU has the characteristics of low power consumption and small package, it can be used in portable medical equipment, such as blood glucose meters, thermometers, etc.
•Thermometer: A thermometer is a device used to measure the temperature of the human body. ATTINY88-MU can be used to control the thermometer's circuitry, read and process sensor data, and display the results. Similar to a blood glucose meter, using the ATTINY88-MU can extend the thermometer's battery life and improve measurement accuracy and stability.
•Glucometer: A glucometer is a device used to measure blood sugar levels in the body. ATTINY88-MU can be used to control the circuitry of a blood glucose meter, read and process sensor data, and display results. By using ATTINY88-MU, blood glucose meters can achieve more accurate measurements and lower power consumption, extending the battery life of the device.
•Portable electrocardiograph: A portable electrocardiograph is a device used to monitor the electrical activity of the heart. ATTINY88-MU can be used to control and record electrocardiogram data to achieve real-time monitoring and diagnostic functions. Due to its low power consumption and small package, ATTINY88-MU is very suitable for the design of portable electrocardiographs.
6.Custom controller: Since ATTINY88-MU provides rich peripherals and flexible I/O pins, it can be used to build various custom controllers to meet the needs of specific applications.
7.Consumer electronics: ATTINY88-MU can be used in consumer electronics, such as remote controls, electronic toys, smart home equipment, etc. Its small package and low cost make it ideal for these products.
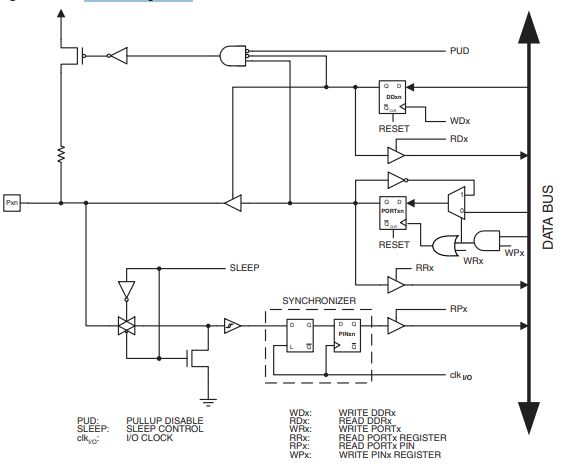
Ⅴ.General Digital I/O of ATTINY88-MU

Ⅵ.Can ATTINY88-MU be successfully programmed?
1.Hardware connection:
•If using an external clock source, make sure the clock source is connected correctly.
•Make sure to use the correct pins to connect the ATTINY88-MU and programmer. Check the connections of power, ground and data cables.
2.Programming software configuration:
•Configure the correct programming mode and interface (eg ISP, JTAG).
•Select the correct target device (ATTINY88-MU) in the programming software.
•Make sure the programming software correctly identifies and connects to the ATTINY88-MU.
3.Programmer selection:
•Check the status and connections of the programmer to make sure it is working properly.
•Use a suitable programmer that supports ATTINY88-MU. Common programmers include AVR ISP, JTAGICE, etc.
4.Firmware and code:
•Confirm whether the written code is correct and conforms to the hardware characteristics and configuration of ATTINY88-MU.
•Make sure the target firmware (hex file) is correct, not corrupt and compatible with ATTINY88-MU.
5.Protection position status:
•ATTINY88-MU has some special guard bits to ensure that their status does not prevent programming. For example, the state of the RSTDISBL bit may affect programming.
6. Debugging:
•Identify possible problems through step-by-step debugging.
Frequently Asked Questions
1.What is the architecture of ATTINY88-MU?
ATTINY88-MU is based on the AVR 8-bit architecture.
2.How is ATTINY88-MU typically powered?
ATTINY88-MU is typically powered by a supply voltage in the range specified in its datasheet, often around 1.8V to 5.5V.
3.Does ATTINY88-MU support external clock sources?
Yes, ATTINY88-MU supports external clock sources such as external crystals or oscillators.
4.How can one debug code running on ATTINY88-MU?
Debugging on ATTINY88-MU can be done using tools such as in-circuit emulators or simulators, depending on the development environment.
5.What programming languages can be used for ATTINY88-MU?
ATTINY88-MU can be programmed using languages like C, C++, or Assembly, depending on the development environment.