By Microchip 1095
PIC16F1947-I/PT is an 8-bit microcontroller using Harvard architecture. The microcontroller uses Microchip's PIC architecture, which is based on the Harvard architecture and includes separation of program memory and data memory.

Ⅰ.Specification parameters of PIC16F1947-I/PT
•Core:PIC16
•Height:1 mm
•Length:10 mm
•Width:10 mm
•Products:MCUs
•Number of pins:64
•Humidity Sensitivity:Yes
•Processor family:PIC16
•ADC resolution:10 bit
•Data bus width:8 bit
•FLASH memory capacity:28 KB
•EEPROM capacity:256 x 8
•Number of input/output terminals:54 I/O
•Data converter:A/D 17x10b
•Product category:8-bit microcontroller-MCU
•Data RAM size:1 kB
•Program memory size:28 kB
•Package/Case:TQFP-64
•Maximum clock frequency:32 MHz
•Supply voltage-Minimum:1.8 V
•Supply voltage-Max:5.5 V
•Installation style:SMD/SMT
•Minimum operating temperature:-40℃
•Maximum operating temperature:+85℃
•Number of ADC channels:17 Channel
•Number of timers/counters:5 Timer
•Product type:8-bit Microcontrollers-MCU
•Connectivity:I2C, LINbus, SPI, UART/USART
•Peripherals:Undervoltage detection/reset, LCD, POR, PWM, WDT
Ⅱ.Core features of PIC16F1947-I/PT
1.Architecture: Adopts 8-bit Harvard architecture, including independent program memory and data memory.
2.CPU: Integrated 8-bit central processing unit (CPU) for executing programs stored in Flash memory.
3.Memory:
•RAM memory: used to store runtime data.
•Flash memory: used to store user program code.
4.Communication module:
•I2C (bidirectional serial bus): used to connect external devices.
•SPI (Serial Peripheral Interface): used for serial peripheral communication.
•USART (Universal Synchronous/Asynchronous Receiver Transmitter): used for serial communication.
5.Clocks and timers:
•Supports multiple clock sources, including internal and external clock sources.
•Integrated timers and timers for generating precise time delays.
6.Pins and packaging:
•Provides multiple digital and analog pins for connecting to external circuits.
•The package type is PT (Plastic Thin Shrink Small Outline Package), which is a surface mount package.
7.A/D Converter:
•10-bit resolution and 17 channels
•Selectable 1.024/2.048/4.096V voltage reference
8.Simulation characteristics:
•Has an analog comparator for comparing analog signals.
•Has an Analog to Digital Converter (ADC) to convert analog signals into digital values.
9.Debugging and Programming:
•Supports debugging function and can be used to debug user programs.
•Provides a programming interface for loading user programs into Flash memory.
10.Integrated LCD Controller:
•Contrast control
•Up to 184 segments
•Variable clock input
•Internal voltage reference selections
Ⅲ.Application fields of PIC16F1947-I/PT
1.Household appliances: PIC16F1947-I/PT can be used to control household appliances, such as washing machines, refrigerators, microwave ovens, etc. Due to its low power consumption, high integration and rich peripheral interfaces, it can provide reliable control and intelligent functions for home appliances.
2.Industrial control: PIC16F1947-I/PT is used to control and monitor industrial automation systems, including production line control, sensor data collection, machinery control, etc.
3.Medical equipment: PIC16F1947-I/PT implements control and data processing in medical equipment, such as patient monitoring equipment and medical imaging equipment.
4.Power electronics: In power electronic systems, used to control power supplies, inverters, etc.
5.Automotive electronics: As a controller of automotive electronic systems, it is used in engine control units (ECU), body control modules (BCM), etc.
6.Consumer electronics: PIC16F1947-I/PT is used in various consumer electronics products, including remote controls, smart home devices, audio equipment, etc.
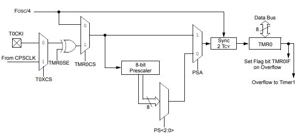
Ⅳ.Timer block diagram of PIC16F1947-I/PT

Ⅴ.SPI mode requirements of PIC16F1947-I/PT

Ⅵ.Compatibility of PIC16F1947-I/PT with other hardware or software
1.Hardware compatibility:
•Pin Configuration: The pin configuration used in the design needs to match the connected hardware device.
•Power supply: The microcontroller’s power supply voltage and current requirements need to be compatible with the external power supply system.
Peripherals: The PIC16F1947-I/PT can communicate with a variety of peripherals and sensors, such as using its integrated USART, SPI, I2C, etc. communication modules.
2.Extension modules and interfaces:
•Scalability: The communication and control interfaces it provides can be connected with various external modules and expansion boards, thereby improving the scalability of the system.
•Module and Interface Standards: The PIC16F1947-I/PT conforms to a number of common module and interface standards, allowing it to work with other hardware components that meet the same standards.
3.Software compatibility:
•Libraries and Drivers: Many libraries and drivers exist for PIC microcontrollers, simplifying the development process and providing encapsulation of common functionality.
•Development tools: Microchip offers development tools specifically for PIC microcontrollers, such as MPLAB X IDE, as well as associated compilers and debugging tools.
•Programming Languages: The PIC16F1947-I/PT supports a variety of programming languages, including assembly and high-level languages such as C, so different development tools and compilers can be used.
4.Tool chain compatibility:
•Simulation Tools: When using simulation tools, you need to ensure that the simulation tool you choose is compatible with the microcontroller.
•Programmer and Debugger: A PIC16F1947-I/PT compatible programmer and debugger is required to be able to download the program and debug it.
Ⅶ.Oscillator type of PIC16F1947-I/PT
PIC16F1947-I/PT microcontroller supports multiple oscillator types. Common oscillator types:
1.If an external clock source is available in the application, PIC16F1947-I/PT supports external clock input. By using an external clock source, you can better control the operation and performance of your microcontroller and ensure its stability and reliability.
2.Internal oscillator: PIC16F1947-I/PT integrates an internal oscillator, which can be used through configuration. It can help simplify circuit design and requires no external components. The advantages of an internal oscillator include space savings and reduced production costs.
3.PLL (Phase Locked Loop): Some PIC microcontrollers support PLL, a feature through which a clock higher than the oscillator input frequency can be generated.
4.External clock input: If an external clock source is available in the application, PIC16F1947-I/PT also supports external clock input. Using an external clock source provides higher clock frequency and lower jitter, providing better performance and more precise control.
Ⅷ.Alternate model of PIC16F1947-I/PT
•PIC16F1937
•PIC16F1948
•PIC16F1938
Frequently Asked Questions
1.What is the program memory of PIC16F1947-I/PT?
The program memory size of the PIC16F1947-I/PT microcontroller is 32KB.
2.How many bits is the data width of the PIC16F1947-I/PT?
The PIC16F1947-I/PT is an 8-bit microcontroller, meaning it processes data in 8-bit chunks.
3.What communication interfaces are supported by the PIC16F1947-I/PT?
The microcontroller supports various communication interfaces, including USART, SPI, and I2C.