By Microchip Technology / Atmel 1167
ATMEGA16A-AU is an integrated circuit embedded microcontroller whose core processor is AVR. The microcontroller uses low-power CMOS 8-bit microcontroller architecture and features peripherals such as undervoltage detection/reset, POR, PWM, WDT, etc. Its connectivity includes I2C, SPI, UART/USART.
ATMEGA16A-AU is a 16-bit low-power high-performance CMOS microcontroller based on Atmel AVR enhanced RISC architecture. ATMEGA16A-AU features 16kB self-programming flash program memory, 1024B SRAM, 512-byte EEPROM, 8-channel 10-bit A/D converter and JTAG interface for on-chip debugging.

Ⅰ.Specification parameters of ATMEGA16A-AU
•Products:MCUs
•Number of pins:44
•Height:1 mm
•Length:10 mm
•Width:10 mm
•Package:Tray
•Humidity Sensitivity:Yes
•ADC resolution:10 bit
•Data RAM size:1 kB
•Package/Case:TQFP-44
•Maximum clock frequency:16 MHz
•Program memory size:16 kB
•Number of input/output terminals:32 I/O
•Supply voltage-Minimum:2.7 V
•Supply voltage-Max:5.5 V
•Installation style:SMD/SMT
•Data bus width:8 bit
•Minimum operating temperature:-40℃
•Maximum operating temperature:+85℃
•Data converter:A/D 8x10b
•Number of inputs/outputs:32 Input
•Data Ram type:SRAM
•Data ROM size:512 B
•Data Rom type:EEPROM
•Processor series:megaAVR
•Number of timers/counters:3 Timer
•Product category:8-bit microcontroller-MCU
•Connectivity:I2C, SPI, UART/USART
•Product type:8-bit Microcontrollers-MCU
Ⅱ.Main features of ATMEGA16A-AU
1.Architecture: ATMEGA16A-AU is an 8-bit RISC microcontroller based on Harvard architecture. Harvard architecture is a design that separates program memory and data memory, allowing the microcontroller to access program code and data at the same time, improving operating speed. ATMEGA16A-AU adopts Modified Harvard Architecture to further optimize the access speed of programs and data. ATMEGA16A-AU has an 8-bit RISC (Reduced Instruction Set Computing) instruction set, which simplifies the instruction set and optimizes the running speed, thereby improving execution efficiency.
2.SRAM: Integrated 1KB static random access memory (SRAM) for storing variables and temporary data.
3.Clocks and timers: Provides multiple timers and counters, including timers/counters, timer/counters with PWM (pulse width modulation) function, and real-time clock (RTC).
4.Flash memory: Built-in 16KB flash program memory, used to store user-written programs. The flash memory is rewritable, allowing programs to be updated without removing the chip.
5.EEPROM: Contains 512 bytes of erasable programmable read-only memory (EEPROM) for storing persistent data.
6.Digital input/output pins: ATMEGA16A-AU has multiple digital I/O pins that can be used to connect and control external devices.
7.Communication interface: Supports serial communication interfaces, such as UART and USART, SPI and I2C.
8.Interrupt system: ATMEGA16A-AU provides multiple interrupt sources and vectors, allowing the program to respond to external events. The interrupt system is a very important part of the microcontroller. It allows the program to be interrupted when certain events occur, thereby executing the corresponding interrupt service routine. The interrupt sources of ATMEGA16A-AU can be timers/counters, serial communication interfaces, ADC, SPI, I2C, etc. Each interrupt source has its own priority and vector. When an event occurs, the microcontroller will execute the corresponding interrupt service routine based on the priority and vector.
9.Analog input: Integrate multiple analog input pins and support analog-to-digital conversion (ADC).
10.Temperature sensor: Integrated temperature sensor can be used to measure the temperature of the chip.
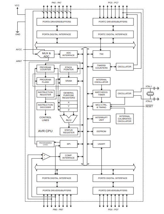
Ⅲ.Block Diagram of ATMEGA16A-AU

Ⅳ.Power supply requirements of ATMEGA16A-AU
1.Power supply voltage (Vcc): When the power supply voltage is in the range of 1.8V to 5.5V, ATMEGA16A-AU can work normally and execute instructions. However, if the supply voltage is lower than 1.8V or higher than 5.5V, the microcontroller may not work properly or be damaged. Therefore, when using ATMEGA16A-AU, you need to ensure that the power supply voltage is within the appropriate range to ensure the reliability and stability of the microcontroller.
2.Clock frequency: ATMEGA16A-AU supports different clock frequencies and can provide clock through external crystal, ceramic resonator or external clock source. The choice of clock frequency will affect the performance and power consumption of the chip. When selecting the clock frequency, factors such as the system's real-time requirements, data processing speed, and power consumption requirements need to be considered. If you need higher processing speed, you can choose a higher clock frequency, but this will also increase power consumption. If you have strict requirements on power consumption, you can choose a lower clock frequency, but it may affect the real-time performance and processing speed of the system.
3.Power supply current: The specific current requirements depend on the working status of ATMEGA16A-AU and the connected peripherals. In different modes, the current consumption of the chip will be different.
4.Low power consumption mode: ATMEGA16A-AU has a variety of low power consumption modes, including sleep mode and standby mode, etc. These modes can help minimize power consumption, extend battery life, and improve the energy efficiency of the system.
•Sleep mode: In sleep mode, ATMEGA16A-AU will turn off most peripheral devices and stop CPU execution. At this time, the power consumption of the microcontroller will be greatly reduced, but once triggered by an external event, the microcontroller will quickly resume its working state.
•Standby Mode: Standby mode is also a low-power mode in which the microcontroller stops executing programs and turns off most of the peripherals. However, unlike Sleep mode, the microcontroller's internal clocks and timers/counters may continue to run in Standby mode.
Ⅴ.Application fields of ATMEGA16A-AU
1.Embedded system: ATMEGA16A-AU is a microcontroller suitable for various embedded applications. An embedded system is a dedicated computer system that is embedded into a device to control, monitor, or help the device achieve certain functions. ATMEGA16A-AU features low power consumption, high performance and rich peripheral interfaces, making it an ideal choice for embedded applications.
•Home appliance control: ATMEGA16A-AU can be used to control various smart home devices, such as smart lighting, smart door locks, smart curtains, etc. By cooperating with sensors and actuators, ATMEGA16A-AU can realize automated control and remote control, improving the convenience and comfort of family life.
•Smart home, smart meters: ATMEGA16A-AU can be used to control and monitor various smart meters, such as smart electricity meters, smart water meters, smart gas meters, etc. By cooperating with sensors and communication modules, ATMEGA16A-AU can realize data collection, processing and transmission, improving the measurement accuracy and reliability of the instrument.
2.Instrumentation: ATMEGA16A-AU is used in various measurement and control instruments, including multi-channel data acquisition systems, instrument displays, etc.
•Multi-channel data acquisition system: ATMEGA16A-AU can realize multi-channel data acquisition and processing through its ADC (analog-to-digital converter) and multiplexer. This application usually requires the simultaneous collection of data from multiple sensors and real-time processing and analysis.
•Instrument display: ATMEGA16A-AU can be used to control and monitor various instruments, such as flow meters, pressure meters, thermometers, etc. By cooperating with sensors and display modules, ATMEGA16A-AU can realize digital display and control of instruments, improving measurement accuracy and reliability.
3.Industrial control systems: Due to its stability and reliability, ATMEGA16A-AU is often used in industrial automation and control systems, including PLC (programmable logic controller) and industrial sensor control. As a PLC, ATMEGA16A-AU can accept data from various input modules and perform calculations and processing according to preset logic. It can control various actuators, such as motors, valves, etc., through output modules to achieve automated control.
4.Automotive electronics: ATMEGA16A-AU is a microcontroller suitable for automotive electronic systems. In automotive electronic systems, ATMEGA16A-AU can be used in a variety of applications, such as vehicle control units (ECUs), in-car entertainment systems, body control, etc.
•Vehicle Control Unit (ECU): ATMEGA16A-AU can accept signals from various sensors and actuators and perform calculations and control based on preset algorithms and logic. It can control actuators such as engines, transmissions, and braking systems through output signals to achieve automated and intelligent control of vehicles.
•In-car entertainment system: ATMEGA16A-AU can communicate and control displays, audio, navigation and other equipment through its rich peripheral interfaces.
•Body control: ATMEGA16A-AU can control car body accessories such as windows, door locks, lighting, etc. to achieve intelligent and automated control of the car body. It can realize functions such as automatic induction control and safety protection by cooperating with sensors.
5.Consumer electronics: ATMEGA16A-AU is a microcontroller suitable for consumer electronics products. Consumer electronics are electronic products that are widely used in people's daily lives, such as televisions, stereos, mobile phones, tablets, etc. ATMEGA16A-AU features low power consumption, high performance and rich peripheral interfaces, making it an ideal choice for consumer electronics.
Ⅵ.Pin diagram of ATMEGA16A-AU

Ⅶ.Alternate model of ATMEGA16A-AU
•ATMEGA2560-AU
•ATMEGA32A-AU
•ATMEGA16A-PU
•ATMEGA328P-AU
•ATMEGA128A-AU
Frequently Asked Questions
1.Can ATMEGA16A-AU be used in low-power applications?
Yes, ATMEGA16A-AU features various low-power modes, including a sleep mode, to minimize power consumption in applications where power efficiency is crucial.
2.How many I/O pins does ATMEGA16A-AU have?
ATMEGA16A-AU has a total of 32 I/O pins, which can be configured as digital inputs or outputs.
3.What is the flash memory capacity of ATMEGA16A-AU?
ATMEGA16A-AU has 16 kilobytes (KB) of flash memory, which is used to store the program code