By Microchip Technology 1054

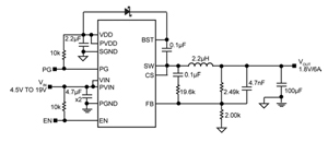
The Microchip MIC24051 and MIC24052 are constant-frequency, synchronous buck regulators featuring unique adaptive on-time control architecture. The MIC24051 and MIC24052 operate over an input supply range of 4.5 V to 19 V and provide a regulated output of up to 6 A of output current. The output voltage is adjustable down to 0.8 V with a guaranteed accuracy of ±1%. The devices operate at a switching frequency of 600 kHz.
Microchip's Hyper Speed Control™ (24051) and HyperLight Load® (24052) architecture allows for ultra-fast transient response while reducing the output capacitance and also makes (High VIN)/(Low VOUT) operation possible. This adaptive tON ripple control architecture combines the advantages of fixed-frequency operation and fast transient response in a single device. Both parts offer a full suite of protection features to ensure the safety of the IC during fault conditions.